Urvil Soni

Gift Cart

Problem We Are Solving

The gifting app collaborates with a plethora of renowned brands spanning clothing, multi-stores, baby products, salons, cinemas, bars, and cafes. We offer a diverse selection of gift vouchers, including discounts, benefits, one-time use, corporate, and brand-specific cards. Customers can effortlessly choose vouchers from any company, ensuring a personalized and memorable gifting experience. Recipients enjoy the freedom to redeem vouchers at their preferred brand stores for items of their liking, enhancing their shopping experience. Embrace modern gifting convenience with our app, simplifying the process and delighting both givers and receivers

Our Goal

Our aim was to create an intuitive application accessible to all users, facilitating seamless gifting experiences. Through our platform, users can effortlessly select and send vouchers to their loved ones, enhancing the gifting process. We prioritize user accessibility and convenience, ensuring a smooth and gratifying experience for both givers and recipients. This commitment underscores our dedication to revolutionizing modern gifting practice.

Role

User research, Wire Framing, Low- Fidelity, prototypes, Usability Testing, Iterations, high-fidelity mock-ups

User Research

A questionnaire was shared among the selected list of users matching the target audience. The answer to these creates the necessary strategy required for business mode

User Personas

About users, Users need, Goal and User’s pain point

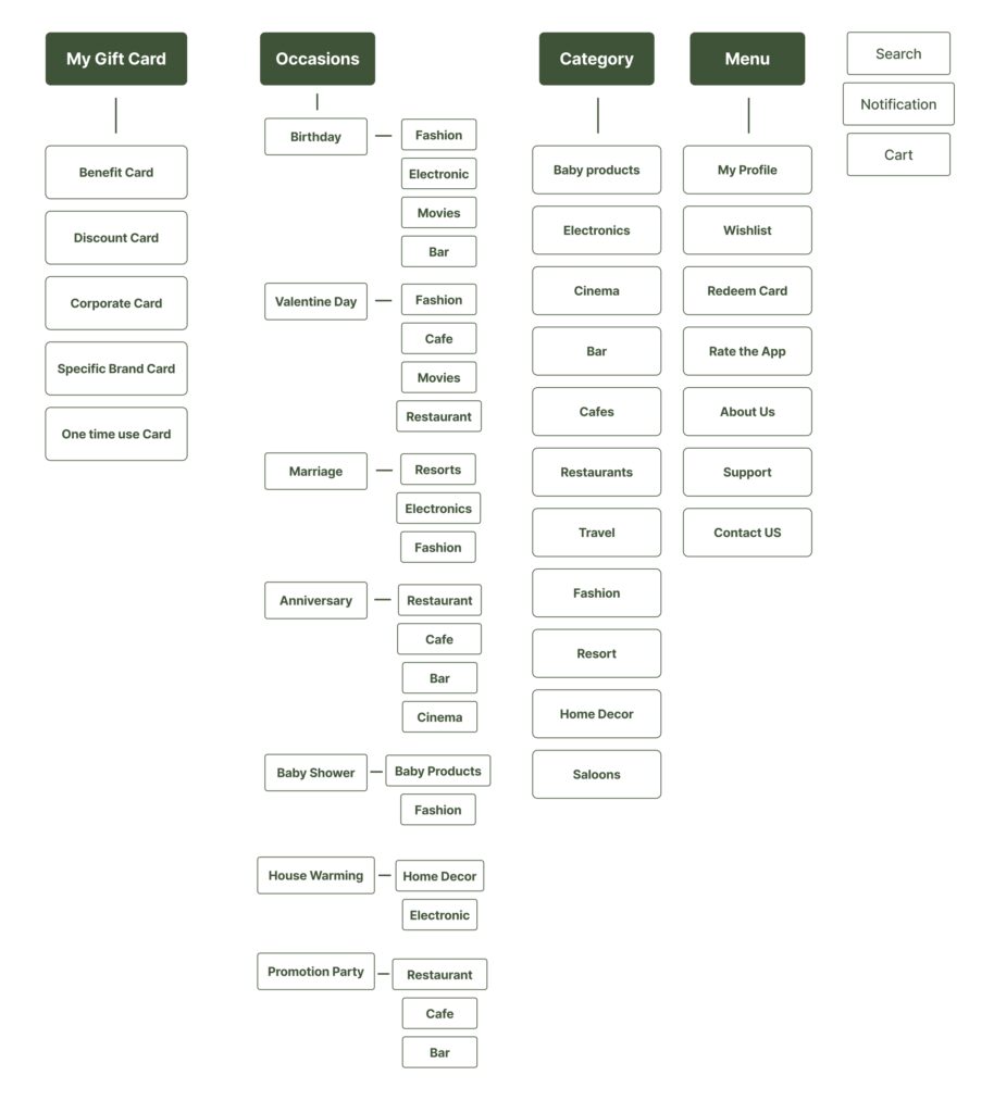
Information Architecture and Task Flow

As our understanding of user behaviour and sentiment deepens, we're crafting user Information architecture and task flow to develop features addressing their concerns and needs.

Wireframes

I started to come up with wireframes that would be the guideline for the functionality and visual style of our app. It includes information like what elements will be on each screen, how it's displayed, what information is most important and what calls to actions are taken when the user makes a selection

Interface

The style guide's visual identity is centred around the warm colours of red and beige in relation to alerts and a sense of home. The colour scheme creates a harmonious and simple experience.

Finding

CATEGORY

Within this domain, gifting vouchers are categorised for streamlined selection. For instance, opting for “electronics” filters all relevant brands under the “Gift Cart” section. Similar categorisation is applied to other categories such as fashion, cinema, and restaurants, ensuring efficient navigation and tailored gifting options for users.

Finding

OCCASION

Gift Cart simplifies the gifting process for various occasions like weddings, birthdays, and more. Within this domain, Gift Cart assists in selecting suitable gifting items tailored to specific occasions, facilitating the generation of corresponding vouchers. These items are categorised based on the associated brands, ensuring a seamless and personalised gifting.

Finding Particular

BRANDS

Upon selecting an occasion, such as a birthday, users are seamlessly directed to relevant gifting categories.
For instance, choosing “birthday” would navigate users to categories like fashion, electronics, and more, each containing respective brands within Gift Cart’s platform.
This intuitive process streamlines gift selection and enhances user experience.

BRANDS

Giving

HAPPINESS

Enhancing the occasion’s warmth, Gift Cart offers the option to surprise recipients by directly delivering gifts to their doorstep. To add a personal touch, users can include special notes for the occasion, amplifying the expressiveness of the gesture. This feature enriches the gifting experience, fostering meaningful connections between givers and recipients.

HAPPINESS